Instance Verification Kit (IVK)
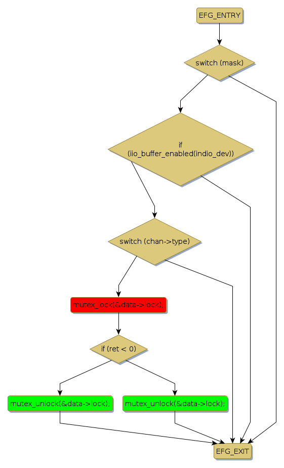
mutex lock @ [2335+24+/linux-3.19-rc1/drivers/iio/pressure/mpl3115.c]
Instance Signature: lock
|
The Matching Pair Graph:
|
|
Function Name
|
Control Flow Graph (CFG)
|
Events Flow Graph (EFG)
|
Source Correspondence
|
|
mpl3115_read_raw
|
|
|
[1958+16+/linux-3.19-rc1/drivers/iio/pressure/mpl3115.c]
|